学术动态
JACS | 徐翔晖团队博士生邹东哲成果:新一代抗菌脂肽
2025年09月25日    查看

 

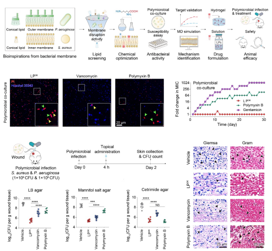
细菌感染是全球公共健康领域面临的重大挑战,已逐渐成为威胁人类生命安全的重要因素。混合细菌感染(尤其是由革兰氏阳性菌与革兰氏阴性菌共同引发的感染)是临床抗菌治疗中的重大难题。革兰氏阳性菌的细胞膜外包裹着厚肽聚糖层,而革兰氏阴性菌则在肽聚糖层外侧额外具有富含脂多糖的外膜。两类细菌在结构上的根本差异,导致其药物作用靶点与药物生物利用度存在显著不同,这使得现有多数抗菌药物难以同时对两类病原体发挥高效抗菌作用,且极易诱导细菌产生耐药性。

研究团队聚焦于革兰氏阳性菌与革兰氏阴性菌细胞膜在组成与结构上的共性特征,重点关注细菌细胞膜中广泛存在的锥形脂质(如脂质A、磷脂酰乙醇胺等)及其双分子层结构。细胞在分裂、出芽等过程中,膜脂组成及比例的动态变化对生命活动具有关键作用。受到生物启发,研究团队提出了倒锥形脂肽分子的设计理念,利用几何拮抗的生物物理效应精准干预细菌细胞膜稳态,从而实现安全高效、低耐药风险的抗混合细菌感染策略。在研究中,团队通过高通量筛选获得脂质先导物,并以氨基酸为基元构建支化结构的倒锥形脂肽。研究发现,该类分子能够高效扰动革兰氏阳性菌和革兰氏阴性菌的细胞膜结构,展现出广谱且高效的抗感染作用,并且在连续30轮药物处理后仍未观察到耐药性发展。在分子细胞生物学及分子模拟水平,研究揭示了脂肽LP3K可快速吸附并插入细菌内膜和外膜,破坏膜完整性,引发细胞内容物泄漏、膜去极化及氧化应激反应,最终实现高效杀菌。在小鼠混合感染模型中,LP3K有效抑制了混合感染导致的细菌协同耐药与毒力增强等问题,其抗感染疗效显著优于临床常用的强效抗菌药物。同时,LP3K表现出良好的体内安全性,并已实现规模化制备,具备显著的转化应用前景。

新一代抗菌脂肽与高效抗混合细菌感染

该研究工作建立了新一代抗菌脂肽的设计方法,系统阐释了抗菌脂肽与细菌细胞膜相互作用的机制及规律,成功开发出具有原创性的脂肽分子,实现了对混合细菌感染安全、高效、低耐药风险的治疗。相关成果A Bioinspired Lipopeptide Surmounts Therapeutic Dilemmas of Gram-Positive and Gram-Negative Polymicrobial Infection发表在国际权威期刊Journal of the American Chemical Society。002cc白菜资讯博士研究生邹东哲为第一作者,徐翔晖教授为通讯作者。

原文链接:https://pubs.acs.org/doi/full/10.1021/jacs.5c10219